首页 动态 版块 商城 我的
 退出
游客  
等级:
金币:
经验值:

L298N电机驱动板控制马达正反转 Python编程

  6620 
 0
 9
RASPI   ydxhuo.com 

一:L298N模块

   L298N是一种双H桥电机驱动模块,能够驱动两个直流电机或一个步进电机 ,广泛应用于机器人、智能小车等嵌入式控制项目中。本文详细介绍如何使用树莓派Pioc微控制器通过Python编程来控制L298N模块驱动电机马达正反功能。

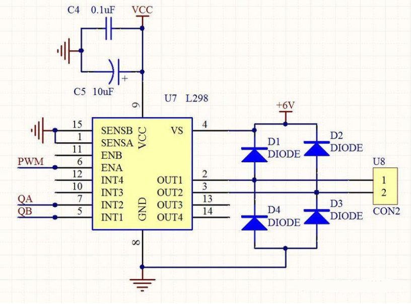
L298N接口定义图如下

Image

L298N电路原理图如下

Image

二:控制逻辑

通过控制IO输入端的逻辑电平可实现电机的正反转和制动效果,其中IN1和IN2是控制马达A,IN3和IN4是控制马达B。具体原理如下:



IN1高电平,IN2低电平:马达A正转

IN1低电平,IN2高电平:马达A反转

IN1低电平,IN2低电平:马达A停止


IN3高电平,IN4低电平:马达B正转

IN3低电平,IN4高电平:马达B反转

IN3低电平,IN4低电平:马达B停止



Image

三:硬件实例演示

下面我们测试控制一个马达,用树莓派Pico的GP1和GP2引脚给L298N驱动板输入高低电平。实现控制一个马达的正反启停!


以下是树莓派Pico开发板为例,提醒: 请按下图的引脚标识接线,务必不能接错。如果接错线通电后会导致设备烧毁!


Image

三:代码例程

1.编写Python代码


main下载这个main源代码文件直接上传至树莓派pico文件内,运行查看数据(如下图)

如果你还没有搭建好树莓派Python编程环境可参考这个帖子→:如何搭建Python编程环境


Image


通过按Pico扩展板上的A按键就能实现马达正转,  按B就能实现马达反转,按C马达停止!


硬件注意:请使用本教程的Pico+扩展板一起,不能将驱动板电源直接在Pico主板上。如果没有依靠扩展板,马达会烧掉Pico主板。因为单片机开发板自身电流不足以驱动马达。只能作为程序运行!



2.代码解析

引脚初始化:

马达控制引脚(GP1、GP2)设置为输出模式,初始电平为低;

按键引脚(A按键GP20/B按键GP21/C按键GP22)设置为输入模式,并启用上拉电阻(Pin.PULL_UP),此时按键未按下时引脚为高电平,按下后为低电平。


按键防抖处理:

加入debounce函数,通过 20ms 延时避免按键机械抖动导致的误触发;

按键触发后加入循环等待按键释放,防止一次按下多次触发。


总结

核心逻辑:通过检测按键引脚电平变化,控制马达引脚的高低电平状态;

代码优化:加入防抖处理和按键释放等待,避免误触发;



使用L298N+树莓派打造一个遥控小车完整例程:https://www.ydxhuo.com/index.php?c=read&id=25

标签:
作者签名: www.ydxhuo.com   楼主  2026-03-10 16:35:00
回复列表
Powered by YDXHUO _VERSION
© 2017-2026 跃动芯火版权
您的IP: 216.73.217.18 , 2026-04-27 23:42:39
Powered by YDXHUO _VERSION
© 2017-2026 跃动芯火版权
(9) 分享
分享

请保存二维码或复制链接进行分享

取消
免责声明
1、本站资源,均来自网络与个人作者,所有资源和文章仅限用于学习和研究目的 。
2、不得用于商业或非法用途,否则,一切责任由该用户承担 !

侵权删除请致信 E-Mail:ydxho@qq.com
已有0次打赏